钢铁行业呈现供需双降、结构优化、盈利边际改善态势。供给端:总量收缩+结构分化,资本开支延续弱增态势。受“反内卷”政策导向、房地产行业下行及基建支撑力度有限等多重因素叠加影响,钢铁行业资本开支已连续四年放缓,2025年进一步陷入负增长区间。产量层面,1-10月,全国粗钢产量达8.2亿吨,同比减少3.9%,月度产量呈现明确的前高后低走势。结构分化特征显著,制造业用钢与建筑业用钢产量呈现反向变动,冷轧薄板(+9.9%)、无缝钢管(+7.9%)、电工钢板带(+7.3%)等高端制造类钢材产量增速居前,而建筑用钢筋产量同比下滑约1.2%,反映出行业供给结构向高附加值领域倾斜。需求端:内需持续收缩,专项债拉动效应边际减弱,出口成为重要拉动力。国内粗钢消费降幅持续扩大,2025年1-10月国内粗钢需求量为7.1亿吨,同比下降6.4%。传统用钢领域需求延续疲软态势:房地产与基建领域用钢需求持续收缩,2025年10月房地产新开工面积、施工面积分别降至0.37亿平方米、0.44亿平方米;尽管地方政府专项债净融资规模维持高位,但资金投向更侧重债务化解,对钢材消费的拉动效应显著减弱。出口已成为稳定钢铁行业运行的核心支撑力量。1-10月,我国钢材出口量达9774万吨,同比增长6.4%,我们预计全年出口量将再度突破1.1亿吨,有效对冲了内需下滑压力;同时,贸易环境变化未对出口形成显著制约,出口市场的韧性为行业供需平衡提供了重要保障。盈利端:煤焦钢产业链利润再分配格局下,钢铁行业盈利边际明显改善。2025年钢价中枢整体下移,普钢价格呈前高后低运行特征,截至2025年11月24日,普钢综合价格报3447元/吨,较年初高点回落约200元/吨。盈利端修复逻辑明确:受益于原料端焦煤和铁矿石价格的逐年回落,钢铁行业逐步脱离2022年以来的低位区间,2025年第三季度行业毛利率升至6.4%,处于2012年以来45%分位水平。从盈利规模来看,2025年1-10月,黑色金属冶炼和压延加工业规模以上工业企业利润总额达1053亿元,较2024年同期实现大幅增长。
需注意的是,钢铁行业作为反内卷政策实施的重点行业,在政策引导与市场自发调节的双重作用下,有望持续走出低水平同质化竞争的“内卷”困局,迈向高质量发展的“新生”阶段。一方面,通过严控新增产能、推进产能置换、优化资本开支结构,聚焦高效能、低排放领域持续升级改造,从源头遏制低水平重复建设;另一方面,供给结构加速向高附加值领域升级,冷轧薄板、电工钢板带等高端制造用钢产量保持高速增长,与建筑用钢的分化态势凸显行业摆脱“规模依赖”、转向“价值竞争”的转型逻辑。
钢铁行业反内卷有必要引导钢价处于合理区间,亦或是实现PPI转正的必要条件之一。作为工业领域的基础原材料,钢铁价格波动对PPI(工业品出厂价格指数)的传导效应显著——其价格走势直接影响中游制造业成本与下游终端定价逻辑,是PPI变动的核心驱动因素之一。从这一逻辑出发,通过反内卷政策引导行业供需结构优化、稳定钢价中枢(避免价格大幅波动或持续下行),或成为推动PPI逐步回升至正区间的重要因素之一。钢铁行业在PPI中约占5.9%的权重,其价格波动对PPI具有显著的传导作用,且波动幅度通常高于多数行业。这主要源于钢铁下游需求覆盖广泛,可通过地产、基建、家电、汽车等多个领域渗透至经济社会各个方面。2025年1-9月,钢铁行业PPI累计同比为-8.6%,处于各行业较低水平,对整体PPI形成拖累。当前,“内卷式”竞争已引发钢价下跌、企业利润受压等连锁负反馈。PPI作为工业经济的重要先行指标,扭转其下行趋势对“反内卷”具有重要意义,而稳定钢铁行业PPI正是关键突破口。截至2025年11月11日,年内钢材指数中枢约3500元/吨,大致回归至2017年水平,处于历史低位区间;当前价格仅3415元/吨,也印证了行业景气度偏弱。考虑到2025年四季度钢价有望回升,叠加历史季节性规律中“金三银四”对二季度钢价的支撑作用,我们预计钢铁PPI最迟将于2026年二季度实现同比转正。
PPI作为反映工业领域供需变化的核心指标,其由负转正的过程往往标志着工业经济从收缩向复苏的关键转折,也是重要的投资布局窗口期。2010年以来,我国共经历两次典型的PPI转正周期,转正时点分别为2016年9月及2021年1月,转正的重点事件分别为供给侧结构性改革和全球主要经济体开启流动性宽松模式,而期间钢铁行业均贡献了重要力量,钢铁板块亦出现显著上涨。对于钢铁板块二级市场表现,在2016-2018年板块上涨行情中,率先上涨的主要是中小估值的钢铁上市公司,以特钢及冶钢原料公司为主;涨幅最大主要是兼具盈利成长性和估值性价比的中小市值公司,其中普钢公司占比较率先上涨标的中的占比明显抬升。在2020-2021年板块上涨行情中,率先上涨是以中小市值为主的普钢上市公司;涨幅最大的主要是业绩成长性较高的钢铁上市公司,普钢公司占比仍较高。总体上,两轮PPI转正前后,钢铁板块行情初期率先上涨的标的主要分布于中小市值区间,而贯穿整轮上涨,累计涨幅较大的标的主要分布于兼具业绩成长性及估值性价比区间,标的以普钢公司为主。需重点关注的是,PPI现阶段虽维持低位,但边际上存在较大的改善空间,而在流动性宽松及行业供需改善的背景加持下,板块业绩及估值修复进程有望提速。
投资建议:基于对钢铁产业周期的研判,站在当下,在PPI位于周期性底部区间、市场流动性充裕、风险溢价上修的环境下,钢铁板块具备较强“反内卷”属性且盈利修复空间较大,优质钢铁企业具备业绩逐步修复带来的优异向上弹性,又具备供给格局改善带来的板块估值抬升空间,板块仍具有中长期战略性的投资机遇,维持行业“看好”评级。基于以上判断,自上而下建议重点关注:1)设备先进性高、环保水平优的区域性龙头企业华菱钢铁、首钢股份、山东钢铁、沙钢股份、三钢闽光等;2)布局整合重组、具备优异成长性的宝钢股份、南钢股份、马钢股份、新钢股份、鞍钢股份等;3)充分受益新一轮能源周期的优特钢企业中信特钢、久立特材、方大特钢、抚顺特钢、常宝股份、武进不锈、友发集团等;4)具备突出竞争优势的高壁垒上游原料供应企业首钢资源金岭矿业、大中矿业、方大炭素、河钢资源等。
风险因素:国内外政策变化带来负面影响;国内外宏观经济失速或复苏不及预期;发生重大安全事故风险;地缘政治冲突带来的不确定性影响;历史数据不代表未来。
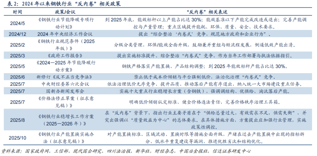
✦ 一、反内卷政策下,钢铁行业边际改善空间依然可观 ✦ 1、钢价中枢下移,行业毛利率触底反弹 2025年钢价中枢继续下降,年初以来普钢价格整体呈前高后低。以普钢综合绝对价格指数为例,2025年钢价中枢进一步下探至3497元/吨(截至2025年11月24日),较2024年的3838元/吨有较大幅度下降,也是自2021年高点以来第4年中枢价格下移。2025年以来价格大概可分为三个阶段。第一阶段(年初至7月初):2025年初价格约3640元/吨,受需求弱现实、海外关税扰动以及原料端成本下移影响,需求偏弱叠加成本支撑转弱,价格重心逐步下移,7月初价格下跌至约3340元/吨。第二阶段(7月初至7月底):7月以来,受“反内卷”政策预期升温,叠加上游原料价格回升,钢价阶段性快速回升,7月底钢价已上涨至近3600元/吨。第三阶段(8月以来),随着7月底的修复高点后普钢钢材价格略有调整但整体震荡趋稳,截至2025年11月24日,普钢综合价格为3447元/吨,较年初高点仍下降约200元/吨。 煤钢矿产业链格局松动,2025 年钢铁行业毛利率上行。2025 年第三季度,钢铁行业毛利率为 6.4%,是 2012 年以来 45%分位;煤炭行业毛利率为 26.5%,是 2012 年以来 46%分位,铁矿石毛利率为 20.3%,是 2012 年以来 68%分位。2025 年钢铁行业毛利率水平摆脱了 2022 年以来的底部震荡,而煤炭行业的毛利率水平则从 2023 年逐年下移。 规上钢铁企业利润同步回升。2025 年 1-10 月,黑色金属冶炼和压延加工业规模以上工业企业利润总额为 1053 亿元,较 2024 年大幅改善。但需注意的是,当前行业利润修复态势仍低于上一轮供给侧改革。 钢铁行业亏损企业比例微降,仍处于历史高位,行业内卷格局仍在。2025 年 1-10 月,黑色金属冶炼和压延加工业亏损企业比例为 37.18%,是 2003 年以来的相对高位,远高于上一轮供给侧改革时的 23.40%。 2、供给持续收缩,结构向制造业倾斜 行业资本开支已连续 4 年放缓。黑色金属冶炼及压延加工业的投资增速自 2022 年起明显放缓,结束了 2018‑2021 年的高速增长阶段。2023 年,该行业投资累计同比增速仅为 0.2%;2024 年虽小幅回升至 1.8%,但到 2025 年再次进入负增长区间。整体上,钢铁行业受到"反内卷"政策、房地产行业下行以及基建支撑有限等多重因素影响,对行业投资形成压力。值得注意的是,与 2015–2017 年“供给侧改革”期间行业固定资产投资大幅收缩相比,2022年以来该指标累计同比迟迟未转负。我们认为,这主要源于两方面差异:一是围绕“超低排放”等要求的环保节能设备改造;二是在相关政策约束下,以产能置换、搬迁为主的升级建设项目。两者共同推动了钢铁企业资本开支规模的扩大。 截至 10 月底钢铁行业全部/部分完成超低排放改造粗钢产能约 8.5 亿吨,至年底 80%以上产能预期完成。据中国冶金报,截至今年 10 月底,共有 219 家钢铁企业完成或部分完成超低排放改造和评估监测。其中,165 家钢铁企业完成全工序超低排放改造,涉及粗钢产能约 6.63亿吨,吨钢超低排放改造投资约为 447.06 元,吨钢平均环保运行成本约为 212.44 元;54 家钢铁企业完成部分工序超低排放改造公示,涉及粗钢产能约 1.88 亿吨;行业全面完成超低排放改造的投入已超 3100 亿元人民币。而在 2025 年 9 月工业和信息化部等部门联合印发《钢铁行业稳增长工作方案(2025—2026 年)》,明确要求到 2025 年底,80%以上的钢铁产能完成超低排放改造。 2025 年是粗钢产量平控实施的第 5 年,全年产量降幅或超 3%。2025 年 1-10 月,我国实现粗钢产量 8.2 亿吨,同比下降 3.9%。若产量趋势延续,全年粗钢产量降幅或超过 3%。分月份来看,2025 年粗钢产量呈现前高后低。 供给结构方面,制造业及建筑业用钢产量继续分化。2025 年 1-10 月,我国钢材产品结构中,冷轧薄板(9.9%)、无缝钢管(7.9%)、电工钢板带(7.3%)等制造业相关用钢品类产量同比增速居前。建筑用材钢筋产量同比继续下降,较去年同期下降约 1.2%。 3、内需继续走弱,出口成为需求重要支撑 粗钢内需继续较大幅下降。2025 年 1-10 月,我国粗钢国内需求量为 7.1 亿吨,较去年同期的 7.6 亿吨下降 6.4%,整体降幅较 2024 年继续扩大。 房地产方面,用钢需求继续下滑。从 2021 年中开始,房企频繁暴雷,房屋开工、施工面积急剧下滑。截至 2025 年 10 月,新开工面积、施工面积已分别降至 0.37、0.44 亿平方米。从趋势看,房地产新开工、施工面积仍处于下滑通道,但下降斜率有所放缓。 基建方面,地方专项债净融资额维持高位,传统“铁公基”投资比重下降。地方政府专项债净融资额持续维持高位,截至 12 月 1 日,地方政府专项债净融资额为 63615 亿元,累计同比增加27.51%。从用途数据来看,目前专项债的发行重点在化债方向,对于钢材消费量拉动 有所减弱。 制造业用钢预计显著强于建筑用钢。根据 Mysteel 调研的小样本数据显示来看,从 2022 年开始,热卷的表观消费量已经超过螺纹,并且螺纹钢的需求近几年均处于下行趋势,背后是房地产投资的明显走弱以及制造业的技术革新带来的用钢需求变化。在制造业高质量发展的背景下,未来对热卷的需求仍有上升空间,因此钢厂“螺转卷”趋势或较长期延续。 2025 年钢材出口超预期高位,贸易战负面影响有限。2025 年 1-10 月,我国实现钢材出口量9774 万吨,同比增长 6.4%,我们预计全年钢材出口量再次突破 1.1 亿吨,继续成为对冲钢材内需下降的中坚力量。 ✦ 二、PPI 转正预期下钢铁板块值得重点关注 ✦ 1、预计钢铁 PPI 或在 2026 年二季度转正 钢铁行业在 PPI 指数中权重约 5.9%。生产者价格指数(Producer Price Index,简称 PPI),PPI 调查目录包含了 41 个工业行业大类,207 个工业行业中类,666 个工业行业小类。工业生产者出厂价格指数是综合反映工业生产企业产品出厂价格水平变动程度的相对数,每种工业产品在工业经济中的地位和作用不同,其价格变动对 PPI 的影响程度也有所不同。钢铁行业属于行业中游,2024 年钢铁行业在 PPI 指数中的权重大概为 5.9%,是主要上中游行业中,权重占比较高的行业。 PPI 与钢铁 PPI、钢价趋势相似,波动更弱。从 PPI 视角来看,2012 年以来,PPI 同比与钢铁 PPI、钢材价格有较为显著的趋势相关性,特别是每当 PPI 转正时(如 2016 年、2021 年),钢铁作为传导能力较强的中游行业都在其中发挥重要作用。但需注意的是,钢铁行业作为中游制造业,其成品价格波动受上游煤炭、铁矿石等行业的较大影响,因此从趋势看,钢铁 PPI与煤炭、铁矿石等行业 PPI 走势有较高一致性。但从波动状态看,与煤价传导类似,钢价及钢铁 PPI 的波动幅度同样显著大于我国 PPI 的波动幅度,其原因主要是价格波动向 PPI 影响过程中产生损耗造成的。 当前,受原材料价格下行及钢铁行业供需矛盾突出,钢铁 PPI 表现不佳,拖累整体 PPI。2025年 1-9 月,钢铁行业 PPI 累计同比-8.6%,在所有行业中处于较低水平,拖累了 PPI 的整体表现。 考虑今年的低基数及钢材价格趋势,钢铁 PPI 或在 2026 年二季度转正。2026 年,钢价价格预计在供给格局改善以及核心下游需求边际收窄的多重因素下,摆脱 2021 年以来的逐年下降趋势,止跌上行。此外,考虑当前钢材价格处于历史低位,在“反内卷”背景下钢铁供给总量有望收窄,钢价仍有较大的上涨空间。与之相对应,截至 2025 年 11 月 11 日,2025 年以来钢材指数中枢仅为 3500 元/吨,基本相当于 2017 年水平,是历史钢材的相对低点,且当前时点价格仅 3415 元/吨。因此,考虑 2025 年四季度钢价可能的上涨,并结合历史钢材价格中受“金三银四”驱动二季度整体偏强的季节性特征,我们预计钢铁 PPI 或在 2026 年二季度转正。 2、回顾历次 PPI 转正行情中钢铁板块表现 2010 年以来,历次行情中钢铁板块均对 PPI 的走势发挥了重要作用。分阶段来看,2011-2015年,受四万亿刺激政策效果减退后需求下滑,供给过剩,钢价逐步下行,钢铁指数跟随下行,PPI 于 2012 年转负。2014-2015 年,受金融市场牛市影响,钢铁指数快速上行,但同期钢铁板块仍受困于供需恶化,钢价仍处于下行区间,PPI 未转正。2016-2018 年,钢铁行业供给侧改革政策开始,行业过剩问题逐步解决,钢价底部回升,钢铁板块同步上行,PPI于 2016 年转正。2018-2020 年,2018 年,受资管新规出台影响,下游地产及基建需求转弱,钢铁板块震荡下行,钢材转跌,PPI 于 2019 年转负。2020-2021 年,货币宽松、疫情冲击及粗钢产量平控等因素叠加,钢快速上涨,钢铁指数同步上行,表现优于大盘,PPI 于 2021 年转正。2021-2024,钢铁板块受下游房地产需求拖累,叠加供给偏宽松,钢价整体下行,钢铁板块随之下跌。2024 年以来,受房地产需求边际下滑空间收窄,制造业用钢需求支撑以及钢铁行业“反内卷”的逐步推进,钢铁板块触底反弹。 分板块看,历次行情中普钢弹性优于特钢,特钢韧性强于普钢。2010 年以来,除 2015 年外,钢铁板块共有 3 轮上涨,其中冶钢原料在 2016-2018、2020-2021 年的两轮行情中表现居前,除原料外,在上涨行情中普钢板块涨幅普遍大于特钢,在下跌行情中特钢板块跌幅普遍小于普钢。 (1)回顾 2016-2018 年钢铁供给侧改革行情 2016-2018 年行情中普钢、特钢板块业绩增幅快于股价涨幅,估值相应下降。以供给侧改革开始的 2016 年起,受前期供需矛盾激烈的影响,企业普遍陷入亏损导致 EPS 基数较低,故冶钢原料、普钢、特钢板块 EPS 增幅显著,涨幅分别为599%、220%、272%。受业绩增幅超过股价增幅影响,特钢、普钢板块 PE 均有不同程度的下降。 2016-2018年行情中,冶钢原料板块涨幅更大。2016-2018年的行情中,受供给侧改革带来的业绩共振,冶钢原料、普钢、特钢板块分别最高涨至193%、82%、44%。从达成时间来看,行情初期,冶钢原料板块涨势更快,行情的中后期,特钢板块涨势更快。 2016-2018年行情涨幅居前标的涨幅突破200%。2016-2018年行情中,钢铁板块共有10家公司涨幅突破200%,分别为三钢闽光、方大炭素、八一钢铁、方大特钢、新钢股份、中南股份、河钢资源、凌钢股份、柳钢股份、华菱钢铁。 2016-2018 年行情中,股价上涨主要来自于业绩的增厚。股价变动因素拆分后,河钢资源、方大炭素、新钢股份、方大特钢、山东钢铁、宝钢股份、沙钢股份、凌钢股份 EPS 增幅均超过 5 倍(在下方图中已去除部分极值),其中河钢资源、方大炭素、新钢股份、方大特钢等股价涨幅均低于 EPS 涨幅。 2016-2018 年行情中,中小估值公司率先上涨,低估值的普钢公司涨幅较大。从估值、利润增长率、市值规模三个维度分析,在 2016-2018 年钢铁板块上涨行情中,率先上涨标的风格较为分散,但主要是中小估值的钢铁上市公司,以特钢及冶钢原料公司。在 2016-2018 年钢铁板块上涨行情中,涨幅最大主要是兼具盈利成长性和估值性价比的钢铁上市公司,以中小市值标的,其中普钢公司占比较率先上涨标的中的占比明显抬升。 (2)回顾 2020-2021 年钢铁平控限产行情 2020-2021 年行情中估值、利润增厚均对普钢、特钢板块股价上涨有正向贡献。以钢铁板块开启上涨通道的 2020 年 2 月起,钢铁板块各细分 EPS 增幅显著,其中冶钢原料、普钢涨幅显著分别为 90%、89%。同时,与 2016-2018 年行情不同,本轮行情中估值均对普钢、特钢股价上涨有正向贡献,PE 涨幅分别为 21%、78%。 2020-2021 年行情中特钢板块涨幅更高、涨速更快。2020-2021 年行情中,受估值及业绩的共振,冶钢原料、普钢、特钢板块分别最高涨至 141%、128%、176%,特钢板块涨幅高于普钢板块。从达成时间来看,特钢板块涨势更快。 2020-2021 年行情前期率先上涨标的涨幅超过10%。2020-2021 年行情中,沙钢股份、中信特钢、钒钛股份、八一钢铁、甬金股份、安阳钢铁、中南股份、凌钢股份、方大炭素、西宁特钢前 10 日涨幅突破 10%,沙钢股份、杭钢股份、中信特钢、抚顺特钢、西宁特钢前 30 日涨幅突破 15%。 2020-2021 年行情涨幅居前标的涨幅突破300%,涨幅更高。2020-2021 年行情中,钢铁板块共有 29 家公司涨幅突破 100%,其中抚顺特钢、鄂尔多斯、海南矿业、太钢不锈涨幅居前,涨幅突破 300%。 2020-2021 年行情中,大部分个股股价上涨来自业绩及估值的共同作用。股价上涨因素拆分后,八一钢铁、海南矿业、包钢股份、首钢股份、马钢股份、本钢板材、鄂尔多斯 EPS 增幅均超过 3 倍。其中大部分钢铁企业在本轮行情中估值及盈利能力均对股价上涨做出贡献,显著高于 2016-2018 年行情中的比例。 2020-2021 年行情中,中小市值的普钢标的率先上涨,业绩成长性较高的标的涨幅较大,普钢公司占比整体高于 2016-2018 年的行情。从估值、利润增长率、市值规模三个维度分析,在 2020-2021 年钢铁板块上涨行情中,率先上涨是以中小市值为主的普钢上市公司,如沙钢股份、杭钢股份、首钢股份、包钢股份等。在 2020-2021 年钢铁板块上涨行情中,涨幅居前主要是业绩成长性较高的钢铁上市公司,普钢公司占比仍较高,如八一钢铁、海南矿业、包钢股份、首钢股份、马钢股份等。 ✦ 三、投资建议 ✦ 1、“反内卷”仍是钢铁板块核心主题 钢铁行业“反内卷”自上而下逐步明确,行政管控叠加行业自律,钢铁行业供给加速出清。2024 年以来,国家层面多次提到钢铁行业“反内卷”,目标是压减低效供给、遏制低价无序竞争、提升行业门槛与集中度,倒逼产业转型升级。 《钢铁行业产能置换实施办法》再度更新,“反内卷”落地加速。2025 年 10 月,工业和信息化部对《钢铁行业产能置换实施办法》(工信部原〔2021〕46 号)(下称“2021 年版”)进行了修订,研究形成了《钢铁行业产能置换实施办法(征求意见稿)》。具体内容方面: 《征求意见稿》进一步收紧产能置换。(1)置换比例进一步提高,进一步突出减量置换理念。《征求意见稿》统一要求各省(区、市)炼铁、炼钢产能置换比例不低于 1.5:1,而 2021 年版则为重点区域 1.5:1,其他地区 1.25:1。(2)征求意见稿》提出“重点区域(京津冀及周边地区、长三角地区、汾渭平原)严禁新增钢铁产能总量,严禁从非重点区域向重点区域转移钢铁产能,严禁不同重点区域间转移钢铁产能。”(3)设产能置换最终时限,24 个月后将禁止非同一企业的置换。《征求意见稿》提出自实施起 2 年内允许不同企业(集团)间置换,期满后仅支持同一集一级法人内部整合,以及整体性实质性兼并重组。 针对过去产能置换中出现的问题,《征求意见稿》针对性完善了监管政策。(1)要求所置换产能必须一次性使用,堵住因单项产能反复拆分带来的总量反弹乱象。(2)产能置换项目应对照能效标杆和环保绩效 A 级水平建设,杜绝“低水平重复建设”。(3)《征求意见稿》提出,对 2024 年 8 月 23 日之前已经公告的产能置换方案,自本办法实施之日起 24 个月内须完成项目备案、节能审查和碳排放评价、环评,且正式开工建设。超出时限的,将被撤销原产能置换方案。(4)强化监督管理,新增省级验收程序、年度自查、联合惩戒。 2、PPI 转正预期下钢铁板块配置策略 2024 年 9 月以来,在宏观政策加力与行业“反内卷”持续推进的背景下,钢铁板块整体呈现修复态势。从盈利修复程度看,普钢板块表现尤为突出,EPS 增幅达 180%,大幅高于特钢板块 21%的增幅。估值方面,各子板块均迎来抬升,普钢、特钢、冶钢原料的 PE 增幅分别达到 92%、91%和 153%。 回顾 2016-2018 年及 2020-2021 年两轮 PPI 转正行情,我们发现,行情初期率先上涨的标的主要分布于中小市值区间。而贯穿整轮上涨,累计涨幅较大的标的主要分布于兼具业绩成长性及估值性价比区间,标的以普钢公司为主。若 PPI 转正,特别是后续有相应供给端、需求端政策出台后,我们认为,行情初期板块配置上重点关注特钢,在过去两轮行情中特钢板块行情初期上涨速度较快。贯穿整轮行情板块配置上重点关注普钢,板块业绩修复空间大,在过去两轮行情中普钢个股涨幅较高。个股选择方面,在不考虑公司自身的经营情况发生的重大改变,基于 2019-2021 年期间业绩成长性测算,我们认为,行情初期中小市值公司或率先上涨;行情中后期,兼具成长性与性价比的普钢公司或涨幅居前。 基于对钢铁产业周期的研判,站在当下,在 PPI 位于周期性底部区间、市场流动性充裕、风险溢价上修的环境下,钢铁板块具备较强“反内卷”属性且盈利修复空间较大,优质钢铁企业具备业绩逐步修复带来的优异向上弹性,又具备供给格局改善带来的板块性估值抬升空间,板块仍具有中长期战略性的投资机遇,维持行业“看好”评级。自上而下建议重点关注:1)设备先进性高、环保水平优的区域性龙头企业华菱钢铁、首钢股份、山东钢铁、沙钢股份、三钢闽光等;2)布局整合重组、具备优异成长性的宝钢股份、南钢股份、马钢股份、新钢股份、鞍钢股份等;3)充分受益新一轮能源周期的优特钢企业中信特钢、久立特材、方大特钢、抚顺特钢、常宝股份、武进不锈、友发集团等;4)具备突出竞争优势的高壁垒上游原料供应企业首钢资源金岭矿业、大中矿业、方大炭素、河钢资源等。
2016-2018年行情前期,率先上涨标的涨幅超过20%。2016-2018年行情中,金洲管道、三钢闽光、方大特钢、西宁特钢、柳钢股份、久立特材、中信特钢前10日涨幅突破15%,金岭矿业、西宁特钢、钒钛股份、海南矿业、新兴铸管、柳钢股份、新钢股份前30日涨幅突破20%,其中,金岭矿业前30日涨幅突破40%。

