【引言】
一
Mysteel
出口韧性增长 进口持续萎缩
纵观2015年-2025年我国镀层板带出口数据,从2022年开始出口量一直呈现增长态势,更是在2025年1-11月达到峰值1951万吨,创下历史新高。据海关总署数据显示:2025年11月我国镀层板(带)出口总量共计175.31万吨,月环比降幅13.75%,年同比增幅9.92%。2025年1-11月份我国镀层板(带)出口总量共计1950.80万吨,年同比增幅11.67%。2025年镀锌板卷出口量再创新高是国内需求不足的“内部推力”与海外市场及政策预期的“外部拉力”共同作用的结果,并且呈现出“以价换量”的显著特征。
与出口量稳步增长相比,我国镀层板带进口量却呈现持续萎缩的趋势。据海关总署数据显示:2025年11月我国镀层板(带)进口总量共计7.54万吨,月环比增幅19.27%,年同比降幅11.94%。2025年1-11月份我国镀层板(带)进口总量共计83.18万吨,年同比降幅18.7%。由于镀锌板卷进口主要服务于国内无法生产或成本过高的高端需求。而当前国内镀锌板卷市场总需求收缩,且国内镀锌产品在质量、成本和供应量上都能满足,进口量自然会受到挤压。短期内,如果国内房地产与制造业需求未明显回暖,进口量可能继续在低位徘徊。
二
Mysteel
值得关注的是,在出口量增长的同时,出口均价却持续走低。2025年1-11月我国镀层板带出口总额达到125.78亿美元,但11月份的出口均价却达到近年来最低位629.49美元/吨,较2023年年初的出口均价1137.6美元/吨,同比降幅达到80%。出口单价下跌是当前中国镀锌板卷产业在内外压力下,陷于“规模扩张”路径依赖的集中体现。要打破这一局面,关键在于从“价格竞争”转向“价值竞争”,而这需要技术、品牌和绿色转型的系统性突破。
进口价格高企与出口均价承压形成鲜明对比,进口单价呈现“高位震荡运行”格局,近三年来基本维持在1200-1400美元/吨的价格震荡运行。其价格波动并非由单一因素主导,而是多股力量博弈的结果,当国内需求强劲、国产替代遇技术瓶颈时,海外供应商议价能力增强,进口单价易向上波动。当国内需求平淡、或国产在某领域取得关键突破时,进口商议价筹码增加,或直接减少采购,进口单价会承压甚至回落。因此,进口单价的“高位震荡”,本质上是中国高端制造业需求升级的迫切性与国内钢铁工业技术爬坡的渐进性之间动态平衡的货币化表现。
三
Mysteel
进出口国家集中 新兴市场助力
从出口结构来看,镀层板带出口国别集中化明显,普通建筑用镀锌板卷凭借成本优势,出口市场主要聚焦于东南亚、“一带一路”沿线国家,其中东南亚市场占比高达45%,2025年前十大出口国中泰国、韩国、菲律宾位列前三,其中菲律宾出口量172.6万吨、泰国154万吨、韩国134.8万吨;值得一提的是沙特阿拉伯,2025年出口量达到46万吨,年同比增加42.83%,核心驱动因素是该地区基础设施建设提速与汽车制造业快速发展带来的刚性需求,而高端特种镀锌板卷则逐步向部分欧美市场渗透,但规模相对有限。
中国进口市场结构高度集中,日本和韩国是核心进口来源国,分别占总进口量的38%和35%。日本神户制钢、韩国现代制铁等企业凭借先进的技术工艺,其产品在性能稳定性与环保指标上具备优势,能够满足中国市场对高端产品的严苛要求。但随着国内企业技术升级加速,中国高端镀锌板卷的进口依赖度正逐步降低,进口量增速呈现放缓趋势。具体数据来看,2025年1-11月韩国进口量33.22万吨,年同比下跌22.93%,日本进口量27.84万吨,年同比下跌13.58%;进口量前十的国家中有七成国家进口量是呈现收缩态势。
四
Mysteel
镀锌板卷进出口相关政策及影响
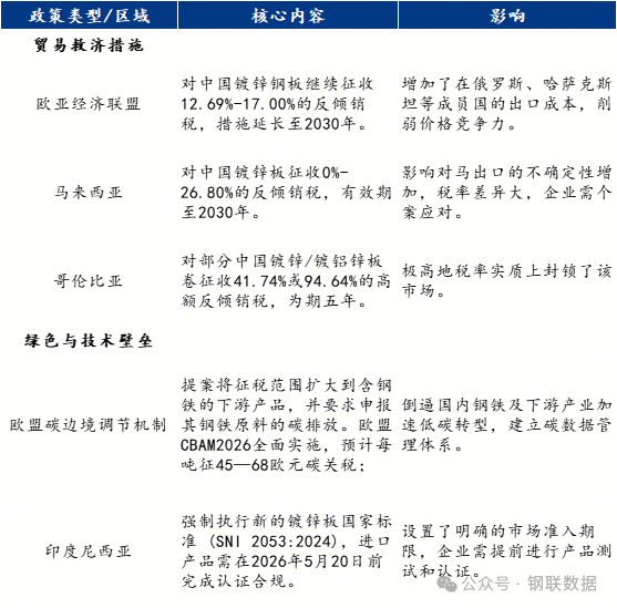
2025年,全球针对镀锌板卷的贸易政策环境依然复杂,各国出于保护国内产业的目的,实施了包括反倾销税、反规避调查等多种形式的贸易限制措施,而这些政策的实施影响着我国出口量。其主要影响是出口成本增加,多数企业面临马来西亚26.80%的高反倾销税,欧盟反倾销税及哥伦比亚高额反倾销税,大幅削弱价格竞争力。同时市场准入门槛提高,巴西反倾销调查的不确定性、欧盟碳足迹等环保指标要求,迫使企业重新评估东南亚的利润空间和可行性,可能会推动企业调整全球供应链布局,或转向非洲等政策壁垒较低的新兴市场。所以面对相关政策的实施,建议镀锌板卷出口企业密切关注政策动态,深耕合规经营以争取低税率待遇,同步提升绿色低碳技术与产品附加值,强化核心竞争力。
五
Mysteel
2026年进出口趋势预测
1.出口韧性增长:基于当前国际市场需求和国内产能优势,预计我国镀锌板卷的出口量将继续保持增长态势且结构优化,预计2026年中国镀层板(带)出口总量达2100-2150万吨,延续2025年的增长态势但增速略有放缓,但受2026年1月起实施的钢铁产品出口许可证管理政策影响,低附加值、不合规产品出口将进一步收缩,出口面临的挑战依然较大。市场布局上,东南亚仍为核心阵地,但受马来西亚反倾销税影响,对该区域出口将向合规低税率企业集中,同时企业加速开拓非洲、中东等政策壁垒较低的新兴市场,多元化布局成效逐步显现。
2.进口小幅减少:基于当前国内产业升级进度、市场需求结构以及国产替代趋势,我国镀锌板卷的进口量将继续呈现缩减态势,且结构进一步向“高端产品”集中,预计2026年镀层板(带)进口量80-90万吨,同比下降20%。而进口结构将进一步向高端化集中,主要来自日本、韩国等地的特殊镀层、超高强度等国内尚未完全实现稳定量产的高端产品。整体而言,镀锌板卷进口将继续扮演市场“补充者”角色,难以出现规模性增长,关键变量在于国内高端产能释放进度及海外市场的价格波动。
★

