扭亏为盈!又有3家钢企业绩预增逆风翻盘!

   2026-01-30 今日钢铁2840
导读

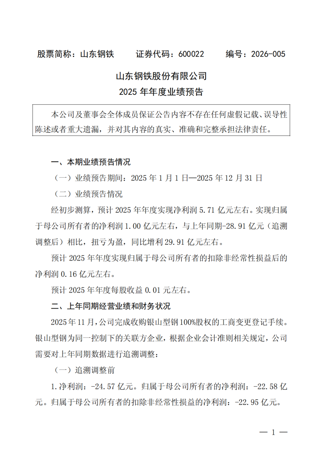
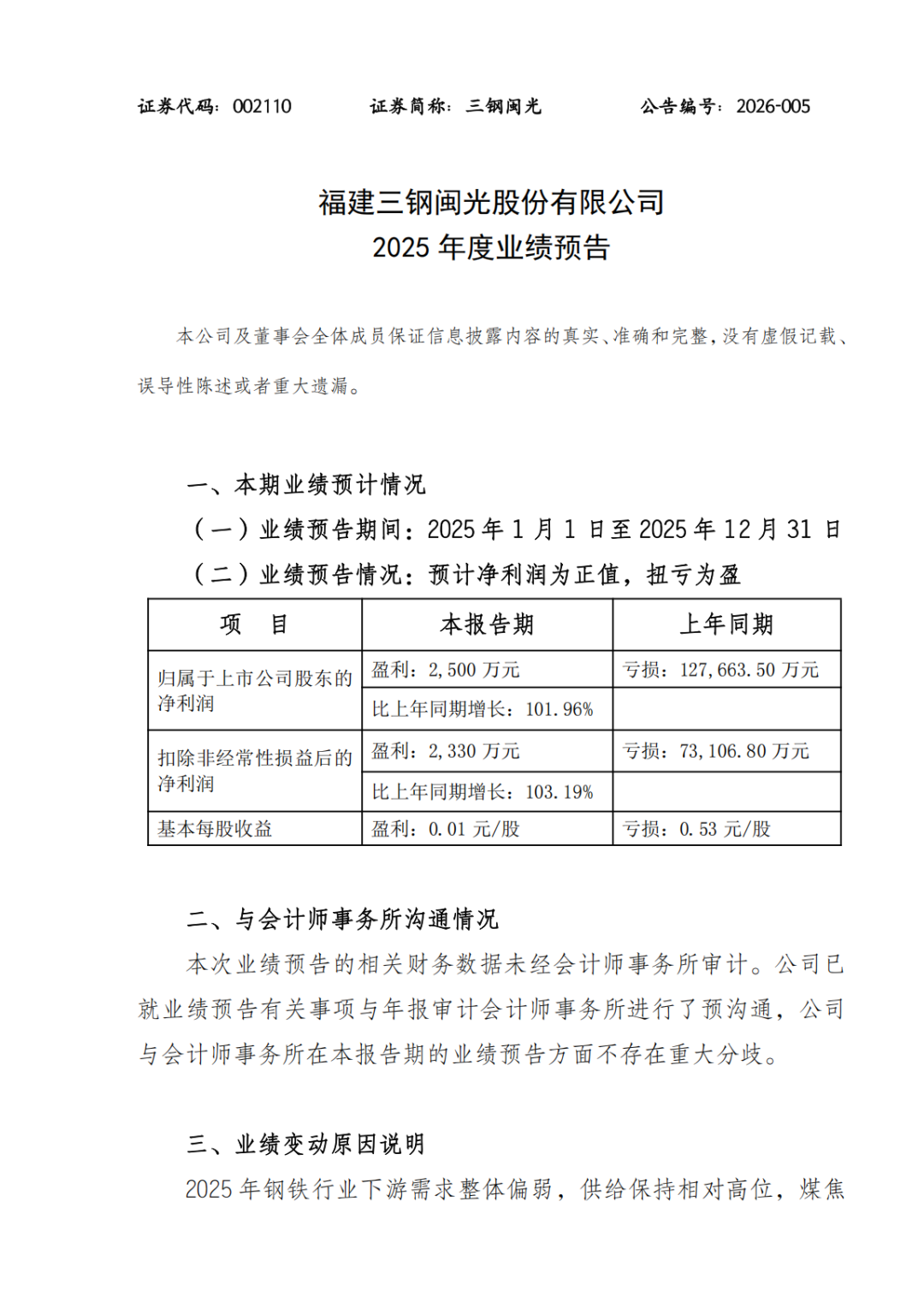
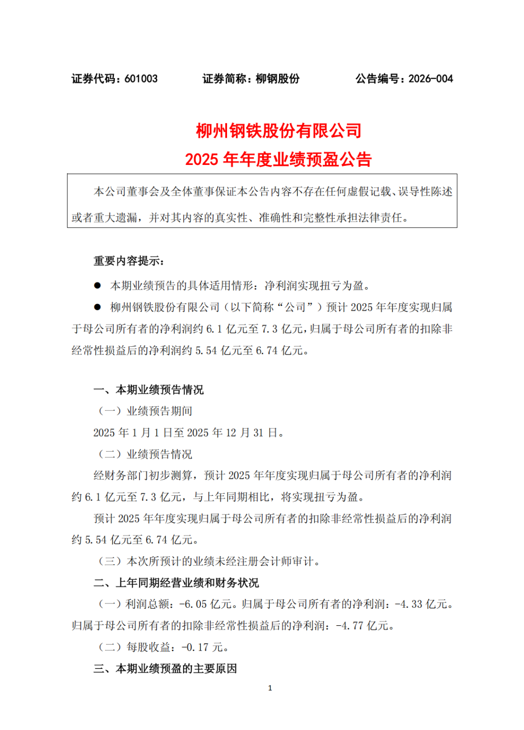
近日,各大上市钢企2025年业绩预告相继出炉,在业绩微利甚至亏损的背景下,山东钢铁、三钢闽光、柳钢股份三家上市钢企扭亏为盈,实现逆风翻盘。柳钢股份净利润约6.1亿元至7.3亿元山东钢铁净利润5.71亿元三钢闽光净利润2500万元

近日,各大上市钢企2025年业绩预告相继出炉,在业绩微利甚至亏损的背景下,山东钢铁、三钢闽光、柳钢股份三家上市钢企扭亏为盈,实现逆风翻盘。

柳钢股份

净利润约6.1亿元至7.3亿元

山东钢铁

净利润5.71亿元

三钢闽光

净利润2500万元


 
举报收藏 0打赏 0评论 0
 
更多>同类资讯
推荐图文
推荐资讯
本月点击排行
大家都在“看”
快速投稿

你可能不是行业专家,但你一定有独特的观点和视角,赶紧和业内人士分享吧!

我要投稿

投稿须知

手机扫一扫,查看资讯
手机扫一扫,掌上查看本条资讯
免责声明
• 
本文为小编互联网转载作品,作者: 小编。欢迎转载,转载请注明原文出处:https://www.zgzszyhs.cn/news/show.php?itemid=2170 。本网站部分内容来源于合作媒体、企业机构、网友提供和互联网的公开资料等,仅供参考。本网站对站内所有资讯的内容、观点保持中立,不对内容的准确性、可靠性或完整性提供任何明示或暗示的保证。如果有侵权或违规等问题,请及时联系我们,我们将在收到通知后第一时间妥善处理该部分内容。