近日,山东钢铁股份有限公司发布关于收购莱芜钢铁集团银山型钢有限公司100%股权暨关联交易的公告。
本次交易概况
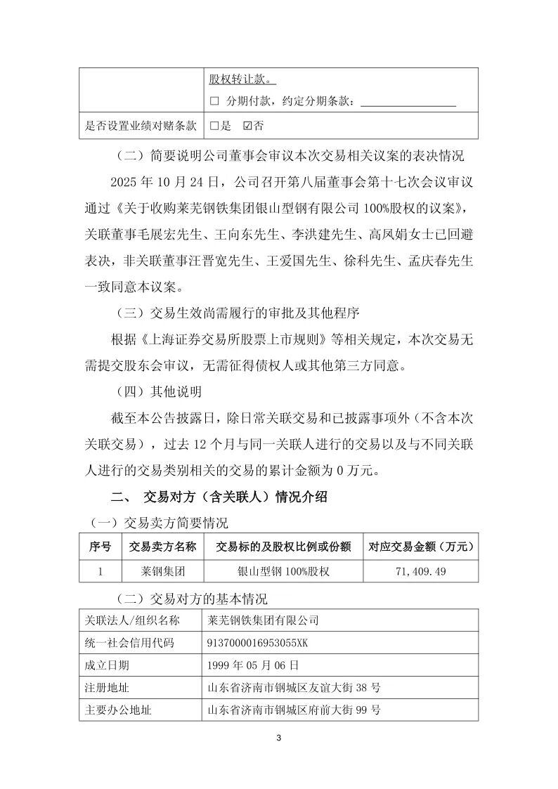
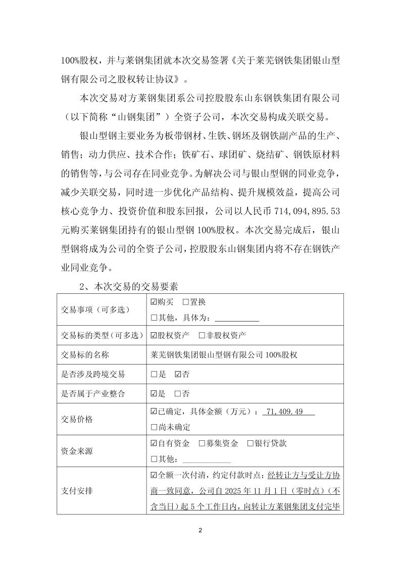
2025年10月24日,山东钢铁股份有限公司(以下简称“公司”或“股权受让方”)召开第八届董事会第十七次会议审议通过《关于收购莱芜钢铁集团银山型钢有限公司 100%股权的议案》,同意公司通过非公开协议转让方式以自有现金购买莱芜钢铁集团有限公司(以下简称“莱钢集团”或“股权转让方”)持有的莱芜钢铁集团银山型钢有限公司(以下简称“银山型钢”或“交易标的”或“目标公司”)100%股权,并与莱钢集团就本次交易签署《关于莱芜钢铁集团银山型钢有限公司之股权转让协议》。本次交易对方莱钢集团系公司控股股东山东钢铁集团有限公司(以下简称“山钢集团”)全资子公司,本次交易构成关联交易。
银山型钢主要业务为板带钢材、生铁、钢坯及钢铁副产品的生产、销售;动力供应、技术合作;铁矿石、球团矿、烧结矿、钢铁原材料的销售等,与公司存在同业竞争。为解决公司与银山型钢的同业竞争,减少关联交易,同时进一步优化产品结构、提升规模效益,提高公司核心竞争力、投资价值和股东回报,公司以人民币 714,094,895.53元购买莱钢集团持有的银山型钢 100%股权。本次交易完成后,银山型钢将成为公司的全资子公司,控股股东山钢集团内将不存在钢铁产业同业竞争。 原文如下 山东钢铁股份有限公司前身为济南钢铁股份有限公司(以下简称“济南钢铁”)。济南钢铁经山东省人民政府批准,由济钢集团有限公司(原济南钢铁集团总公司)、莱芜钢铁集团有限公司、山东黄金集团有限公司、山东省耐火原材料公司、山东金岭铁矿五方作为发起人,以发起方式设立。 公司经营范围包括钢铁冶炼、加工及技术咨询服务,钢材、大锻件、焦炭及炼焦化产品、水渣和炼钢副产品的生产及销售,铁矿石及类似矿石销售等。拥有济南钢城和日照沿海两大钢铁生产基地,粗钢产能约1580万吨(含托管企业共约2100万吨),拥有中厚板、冷热轧、型钢、特钢、建材五大系列产品,涵盖高端装备、海洋工程、轨道交通、白色家电、石化装备、工程机械、汽车制造等重点领域,是全国著名的中厚板材、齿轮钢和H型钢生产基地。拥有从原料、焦化、烧结、球团、炼铁、炼钢到轧钢完整的生产工艺系统,其中5100立方米高炉、3800立方米高炉、210吨转炉生产系统、2050毫米热连轧生产线、2030毫米冷连轧生产线、大型特钢棒材生产线、H型钢生产线等工艺装备已达到国内领先水平。




