安阳钢铁抵押炼焦系统、煤气净化及化产系统、3 号高炉热电站

   2025-11-16 1580
导读

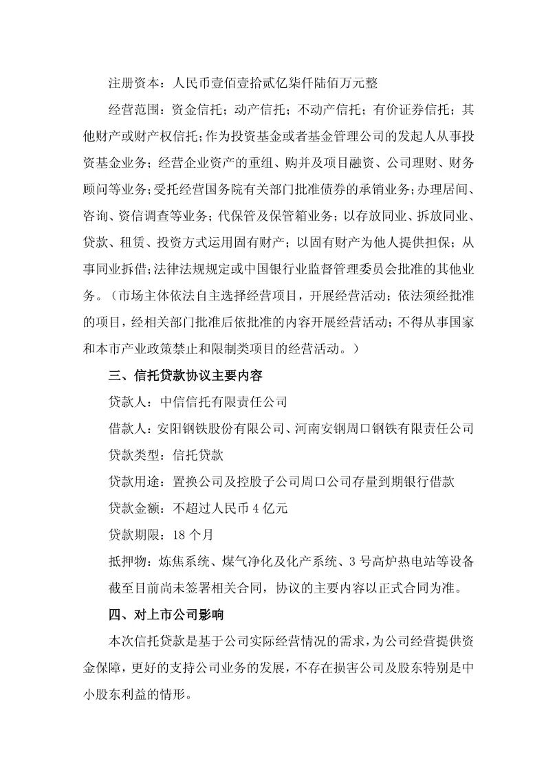
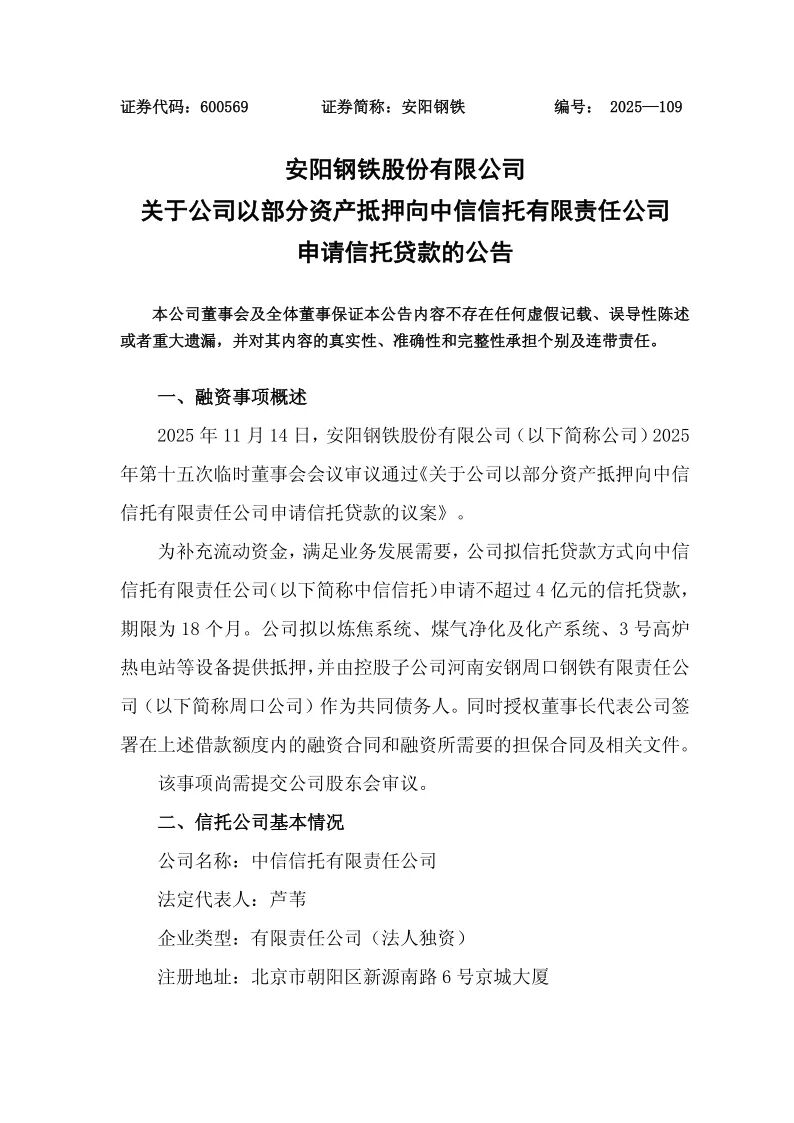
近日,安阳钢铁股份有限公司发布关于公司以部分资产抵押向中信信托有限责任公司申请信托贷款的公告,为补充流动资金,满足业务发展需要,公司拟信托贷款方式向中信信托有限责任公司(以下简称中信信托)申请不超过4 亿元的信托贷款,期限为18个月。公司拟以炼焦系统、煤气净化及化产系统、3号高炉热电站等设备提供抵押,并

近日,安阳钢铁股份有限公司发布关于公司以部分资产抵押向中信信托有限责任公司申请信托贷款的公告,为补充流动资金,满足业务发展需要,公司拟信托贷款方式向中信信托有限责任公司(以下简称中信信托)申请不超过4 亿元的信托贷款,期限为18个月。公司拟以炼焦系统、煤气净化及化产系统、3号高炉热电站等设备提供抵押,并由控股子公司河南安钢周口钢铁有限责任公司作为共同债务人。同时授权董事长代表公司签署在上述借款额度内的融资合同和融资所需要的担保合同及相关文件。

原文如下:


 
举报收藏 0打赏 0评论 0
 
更多>同类资讯
推荐图文
推荐资讯
本月点击排行
大家都在“看”
快速投稿

你可能不是行业专家,但你一定有独特的观点和视角,赶紧和业内人士分享吧!

我要投稿

投稿须知

手机扫一扫,查看资讯
手机扫一扫,掌上查看本条资讯
免责声明
• 
本文为小编互联网转载作品,作者: 小编。欢迎转载,转载请注明原文出处:https://www.zgzszyhs.cn/news/show.php?itemid=1605 。本网站部分内容来源于合作媒体、企业机构、网友提供和互联网的公开资料等,仅供参考。本网站对站内所有资讯的内容、观点保持中立,不对内容的准确性、可靠性或完整性提供任何明示或暗示的保证。如果有侵权或违规等问题,请及时联系我们,我们将在收到通知后第一时间妥善处理该部分内容。